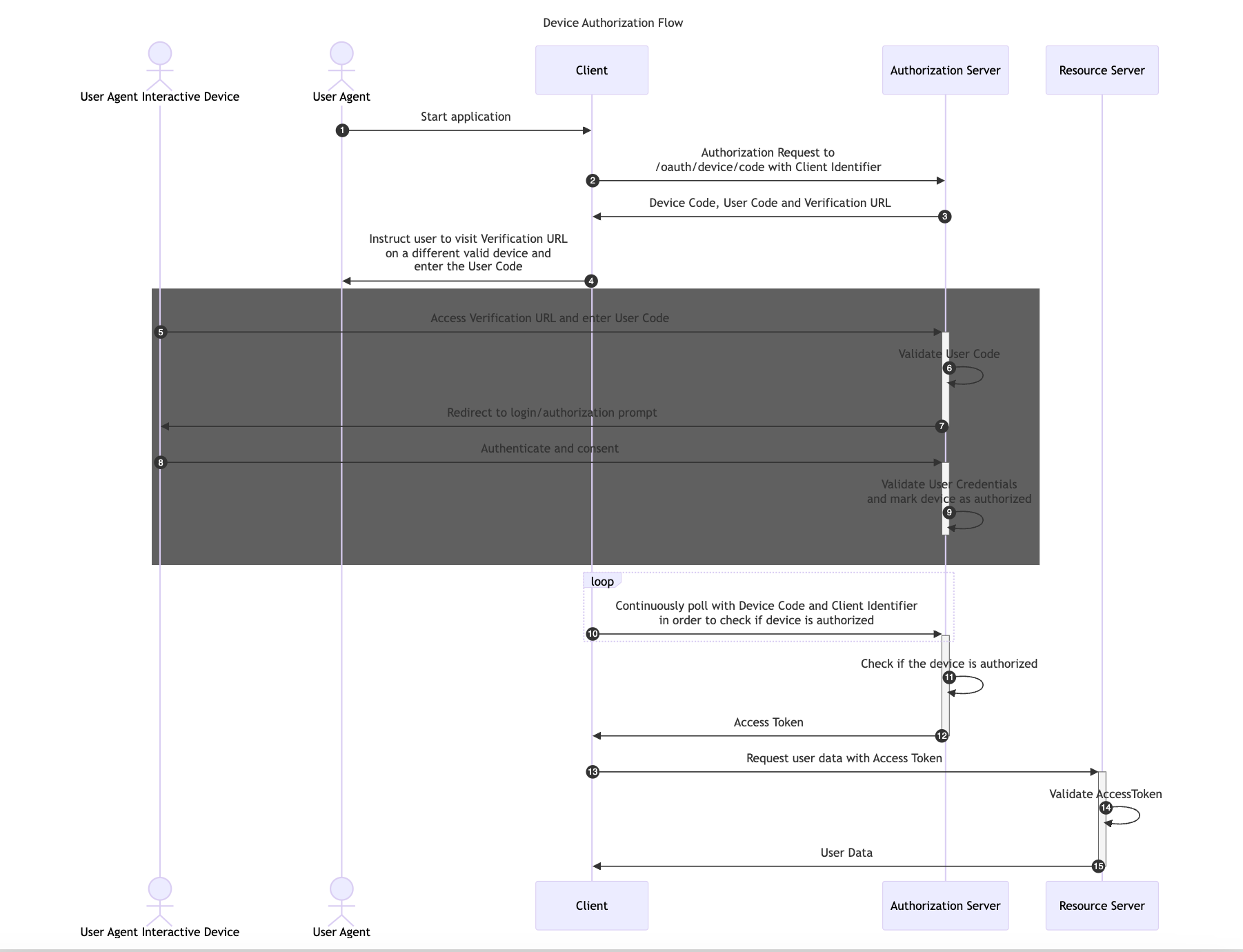
The Device Authorization Flow is designed for Internet-connected devices that either lack a browser for user-agent-based authorization or are too input-constrained to make text-based authentication practical during the authorization flow.
This flow allows OAuth Clients on devices such as smart TVs, media consoles, digital picture frames or printer to obtain user authorization to access protected resources using a User Agent on a separate device.
In this flow, first the Client application retrieves a User Code and Verification URL from the Authorization Server. Then, it instructs the User Agent to Authenticate and Consent with a different device using the provided User Code and Verification URL.
