d4rtht3ll3ctus' root vault
Search
Search
Dark mode
Light mode
Reader mode
Explorer
Home
❯
CS Fundamentals
❯
Basics
❯
OAuth Authorization Code Flow
OAuth Authorization Code Flow
Feb 10, 2026
1 min read
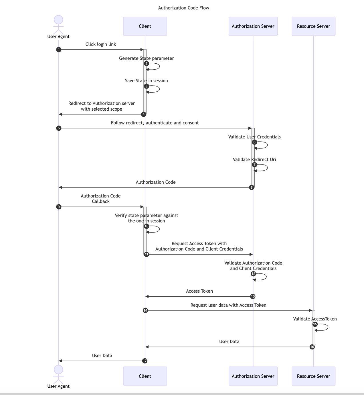
Entities :
Client
User Agent
Authorization Server
Resource Server
Graph View
Backlinks
OAuth